
本文分享『兒童近視控制』的前後照顧過程與心得,包含現今市面上兒童近視控制方法的評比,如:優缺點、配戴感受、費用…等等,以及我是如何幫孩子選擇適合的近視控制方式跟日常紀錄。
會想寫這篇文章是因為這段時間很多家長疑惑我到底為什麼要花這麼多錢配隱形眼鏡(學童近視控制專用日拋)給小孩?
主要原因在於我的目標是“控制近視”,如果單純以”看得清楚”作為目標,讓小孩戴眼鏡的確是CP值很高的一個選擇,但以統計學來說,配戴一般眼鏡度數還是會一直加深直到長大!!!! 因為我們夫妻的近視度數都不低, 深知高度近視在日常生活中會造成的困擾以及未來眼部可能有的併發症機率, 雖然近視不可逆,但我可以”減緩它增加的速度”,除了是媽媽為孩子盡的一分心力,更是為少掉她因為視力狀況影響課業的一個藉口。
想控制近視的原因
蕎妹從小學一年級下學期開始,視力檢查就一直是低空飛過,醫生知道媽媽是高度近視後說小孩之後會近視的機率很高,開立了散瞳劑讓我回家每天晚上幫她點。
點散瞳的期間我發現她變得很畏光,在戶外的時候就眼睛常常睜不開,拍照都瞇瞇眼—

出門常常都一定要戴著墨鏡—

不然就是得戴著帽子,再加上現在都要戴口罩,導致常常照片都是看不到臉的….(而且很悶熱)

更糟的是一年級常常都考滿分的孩子,到了二年級居然大退步,期中數學考了個69分回來,媽媽沒有期望科科都拿100,但這分數應該是連題目都沒看懂餒……..看到都欲哭無淚了![]()

仔細詢問才知道因為近視+點散瞳,讓她上課常常看不清楚黑板、看課本字有影子、看投影螢幕很模糊要一直用力眼睛會酸,造成學習很大困擾!!
為了不讓孩子因為這個方式影響學習(或是找到藉口),我決定要好好正視孩子近視這個問題,尋求更適合蕎妹的近視控制方法。
在粉專發文跟網友求助後,才知道現在學童近視控制有很多種方法~~
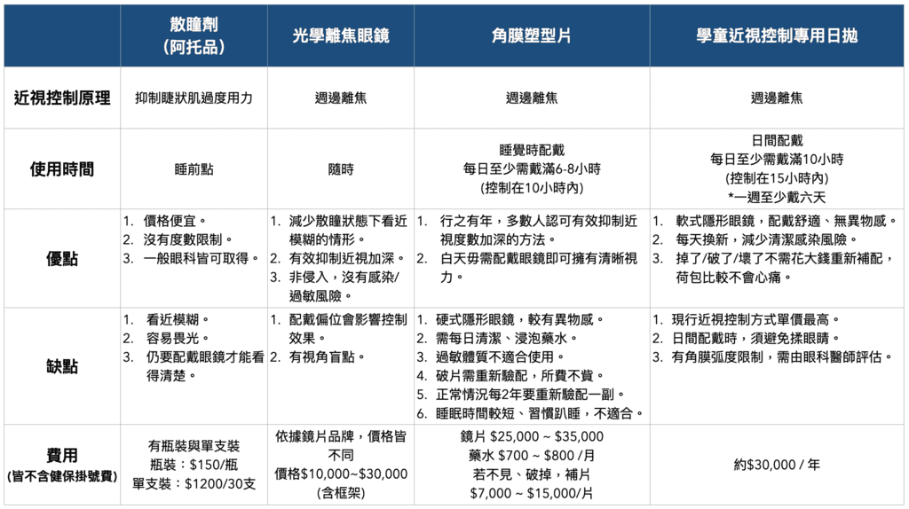
現有近視控制方式
貼文留言裡大家給了我很多意見,媽媽認真研究了兩個禮拜的兒童近視控制,目前現行的方法大概有以下這些,我把每種方式的優缺點跟花費統整成一個表格方便大家閱讀—

因為眼鏡對日常生活比較多不便,加上蕎妹很不喜歡戴眼鏡,怕她去到學校沒有好好戴著反而影響控制效果,所以沒有納入優先考慮範圍,
而蕎妹本身是容易過敏的體質,媽媽實在擔心蕎妹沒辦法做好角膜塑型片的清潔(好吧,更大原因是我懶惰),或不小心弄破/弄丟鏡片需要重配…
考量聽過太多小孩不小心把角膜塑型片弄破/弄丟被媽媽吊起來打的案例, 選專用日拋雖然貴一點點,但不小心遺失或破裂只要新開一副就可以了~~ 為了家庭和諧我個人是比較傾向選擇日拋XDDD
但!實際上適合哪種方式以及效果都還是要交由專業的眼科醫生評估,所以我上網google了離我家最近、有專業眼科醫師又一次四種近視控制方法都有的大學眼科—

兒童近視問題看診心得
驗光
看診前會先做初步的驗光—

醫師評估
然後候診由醫師做詳細的檢查,此時如果有護眼護照跟有在點的散瞳劑最好帶著,方便醫師更完整的評估喔~

是說大學眼科的檢查設備真的超精良的~竟然可以這麼清晰的立刻live出孩子的眼睛,方便醫生跟家長解說小孩的眼睛狀況—

還有專門用來測量角膜曲線的機器,以評估孩子的角膜弧度是否合適使用學童近視控制專用日拋—

我才知道原來我們的角膜有起起伏伏跟山脈的等高線很像~

仔細檢查目前的裸視視力、眼睛狀況、測量角膜曲度及驗光後,並與醫生討論我們平常的生活習慣及各種考量點,醫生判斷蕎妹很適合我prefer的【學童近視控制專用日拋】
所以看完診就立刻拎著蕎妹轉往眼鏡部驗配,驗光師先詳細的解說了很多注意事項—

試戴鏡片
然後由驗光師幫忙戴試戴片,讓孩子先對戴隱形眼鏡的感覺不會太抗拒—

配戴完後再測量一次視力是否達標—

一切正常就會教家長練習幫小孩戴看看,但因為媽媽本人比較懶惰,所以就直接叫蕎妹自己試著戴看看![]()

配戴完仔細看會有淺淺的一圈淡藍色在黑眼球周圍喔~

學童近視控制專用日拋 價格
學童近視控制專用日拋是以年計算的療程,所以一次就是要買一年份的日拋,
(*註:一年份一次領取,但若一年內度數有變化,沒拆封的鏡片可以拿回店家重新驗光換合適的度數)
考量可能會有不習慣/不適的狀況,大學眼科提供我們五天的試用片,可以回家試戴後,回診再決定要不要接受一年的療程。
因為蕎妹回家試戴後的狀況很穩定,連上學的心情都變好了,所以五天後媽媽就很阿莎力的去買單了,
由於偶爾還是會有不適合配戴,或像我們周日會休息一天的時候,大學眼科這個方案有多配一副備用眼鏡,正好幫蕎妹把生活中的各種需求都設想到了![]()
並約定一個月後回診檢查視力狀況。
p.s. 每間診所的方案價格不一定,請以各店家價格為準喔~

學童近視控制專用日拋 配戴心得
還記得配戴學童近視控制專用日拋的第一天,為了怕要弄很久會遲到,還特地跟蕎妹約定提早30分鐘起床,沒想到她10分鐘不到就完成配戴了,比想像中的輕鬆容易很多!!
相較於以往聽到朋友幫小孩戴角膜塑型片都要奮戰很久哭爹喊娘的,學童近視控制專用日拋因為是軟式鏡片,異物感非常低,只要注意配戴的時候有沒有戴反就好了(鏡片呈碗狀才是正確),小孩的接受度真的比較高~

我們的習慣是週一到週六,大約是早上七點配戴,然後下課回家下午五點半左右摘下(約10.5個小時),但還是要看你家小朋友近距離用眼的時段和醫生給的建議來做調整,
因為是日拋所以摘下後直接丟掉就好,不僅方便衛生、也少掉了清潔鏡片的時間和清潔液的費用,超省心~
另外因為一週可以休息一天,剛好週日下午固定有游泳課所以就不配戴了順便休息,這天如果有視力清晰需求才會戴備用的一般眼鏡。
要特別提醒一下的地方是:現在因為疫情一直在變化有時候小孩會變成居家網課,孩子們在家上視訊課程仍要固定配戴日拋 (重要),因為我們是在“控制近視”,所以一定要持續配戴才會有控制的效果喔!

現在連續戴了兩個多月變得更順手,咚咚不用兩分鐘就可以配戴完成—

比起戴眼鏡容易因為流汗滑落、吃東西/戴口罩起霧—

日間配戴學童近視控制專用日拋不僅看得清楚,小朋友跑跑跳跳都很自在—

外宿旅行不用帶一大堆瓶瓶罐罐,只要攜帶足夠的片數就好—

現在週末出去玩照片眼睛都水靈靈,就算是太陽很大的海邊也不會瞇瞇眼了~~(p.s 當天只有玩沙所以眼睛不會進水,如果要游泳是不能戴日拋的喔)

重點是:每天可以視野清晰的到學校上課,不會視力模糊、不會畏光,也沒有藉口看不到黑板所以讓成績變差了XDDD
自從配戴了學童近視控制日拋,蕎妹每天上學都很開心,說:『每個地方都看得很清楚,我覺得自己好像有了超能力~~~』
因為視力不再影響學習,小考成績越來越好看,期末考也進步了,媽媽真心覺得這錢花得很值啊~~![]()

月初的時候帶去回診檢查視力,醫生說角膜適應良好、度數控制也很穩定,甚至還變低了一點點!!!!!
(但正常度數是不可逆的,所以比較可能是測量當下狀態不同或是原本假性近視度數產生的誤差。)

學童近視控制專用日拋 Q&A
在粉專跟大家分享後,陸陸續續收到許多家長詢問關於日拋的問題,這邊也順便幫大家做了一個小小的QA解答,不過專業問題建議還是要自己去諮詢專業眼科醫師喔!
[QASC]
(資料來源:Review of Optometry)
心得總結
近幾年統計,兒童開始近視的發展年齡6-17歲為關鍵時期,尤其如果父母雙方都有近視,小孩近視機率更高達46%![]()
若孩子長期看書、看3C都不保持適當距離或是光線不足,加上疫情期間戶外運動不足,更容易加深小孩的近視度數;
發展為高度近視後不僅會造成日常生活的不方便,還可能會造成嚴重的視力受損、白內障、青光眼、視網膜剝離…等併發症,是不可小覷的健康問題!所以要從問題還不大的時候就開始正視!!
帶孩子定期追蹤眼睛狀況、固定安排戶外運動、積極控制近視,是我作為母親在能力範圍內可以為蕎妹做到的事,
配戴學童近視控制專用日拋目前第三個月,實際心得非常滿意,日間配戴視線清晰、孩子不再畏光也不會視力模糊,日拋不需清潔乾淨衛生又省心,而且軟式鏡片柔軟舒適,孩子配戴跑跳都很自在,
就算出去玩外宿旅行,不需要攜帶瓶瓶罐罐的藥水,只要攜帶足夠的鏡片在身上就行了真的超方便~~
接下來三個月後會再回診一次,期待度數跟這次一樣控制的妥妥當當,到時候再來跟大家進一步分享![]()

還有更多問題嗎?加入Miss Mama。媽媽小姐的粉絲團
最新的資訊就可以及時通知您囉~ ^++++++++++++++^
是媽媽,但也任性的想當個小姐,
思緒成熟,身體、心理、腦袋、創造力卻保持年輕。
Follow Me Here
如果您喜歡我的分享,拜託請按下追蹤,讓我有更多動力繼續更新。
您的每一個追蹤,都是我前進的勇氣🫶







